Hello fellow tinkerer!
Imagine... It's a crisp evening, the city lights are twinkling, and you're strolling through the bustling streets with friends, laughter filling the air. Suddenly, that unmistakable craving hits you - a desire for gooey cheese, savory sauce, and that perfect crust. It's pizza time! But where can you find a slice that's not only delicious but also hot and ready to devour? That's where the Pizza Pouch swoops in to save the night! With its heated and insulated design, you can carry your favorite slices with you on your nocturnal escapades, ensuring that every bite is as warm and satisfying.


POUCH DESIGN
I drafted up the concept for the pizza pouch. The idea is to create a fun cartoonish looking crossbody bag with a built-in heating coil and heat insulated material. I drew up the pattern for the bag, cut the pattern out on the fabric and insulated material (I thrifted fabric and deconstructed my old grocery bag to repurpose materials and give them a second chance at life). I used a material called "Basic felt" which can be found at a craft store. I got them in brown, yellow, and red to replicate the pizza.
Electronic
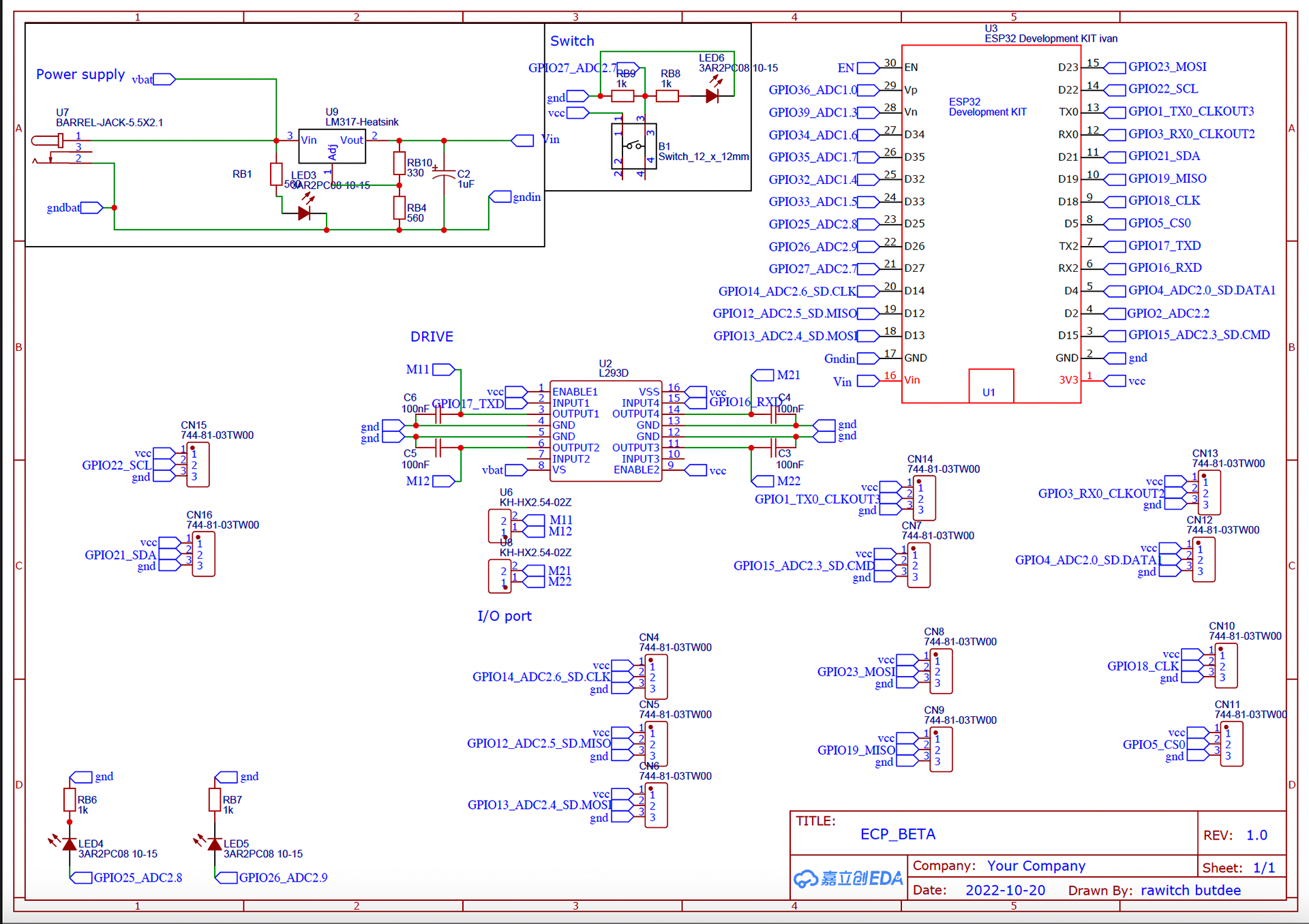
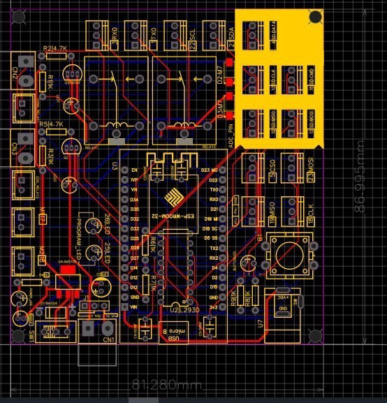
For the electronic side, I use ESP WROOM 32 as a controller to control the heating element and connect to Wi-Fi for wireless control via a mobile phone. I developed this universal PCB equipped with ESP WROOM 32 as the brain and using L293D to drive the heating element. This universal PCB design integrates the ESP WROOM 32 as the central controller, leveraging its powerful processing capabilities and built-in Wi-Fi connectivity for seamless wireless control via a mobile phone or any other internet-connected device. For this prototype, it’s not ideal that I still need to use the 12v adaptor since this current PCB is equipped with a jack barrel input. Ideally, I want to be able to hook up with a portable power charger using a micro USB.
PCB Design

Bill of Materials

Electronic Schematic
PROGRAMMING
For the controlling side, I’m using an Arduino Cloud to program the ESP8266 and create an interface on a mobile to turn on/off the heating function from your fingertips.
Future Improvement
Utilize a flexible PCB instead of the traditional rigid PCB to create a more immersive look that seamlessly blends in with the bag.
Enhance mobility by integrating it with a portable power charger using a micro USB connection.
Add more functionality for controlling the heating element beyond simple on/off functionality, such as implementing a self-timer and temperature control.
Improve user interface to be more user friendly